How might whole-brain modeling inform cognitive architecture?
If the human brain is the primary reference for AI system design, then understanding whole-brain modeling (WBM) considerations, especially brain states and networks of neural and cortical communication, seems useful.
I conclude my July foray into cognitive architecture with maps from two articles about WBM.
Understanding brain states across spacetime informed by whole-brain modelling
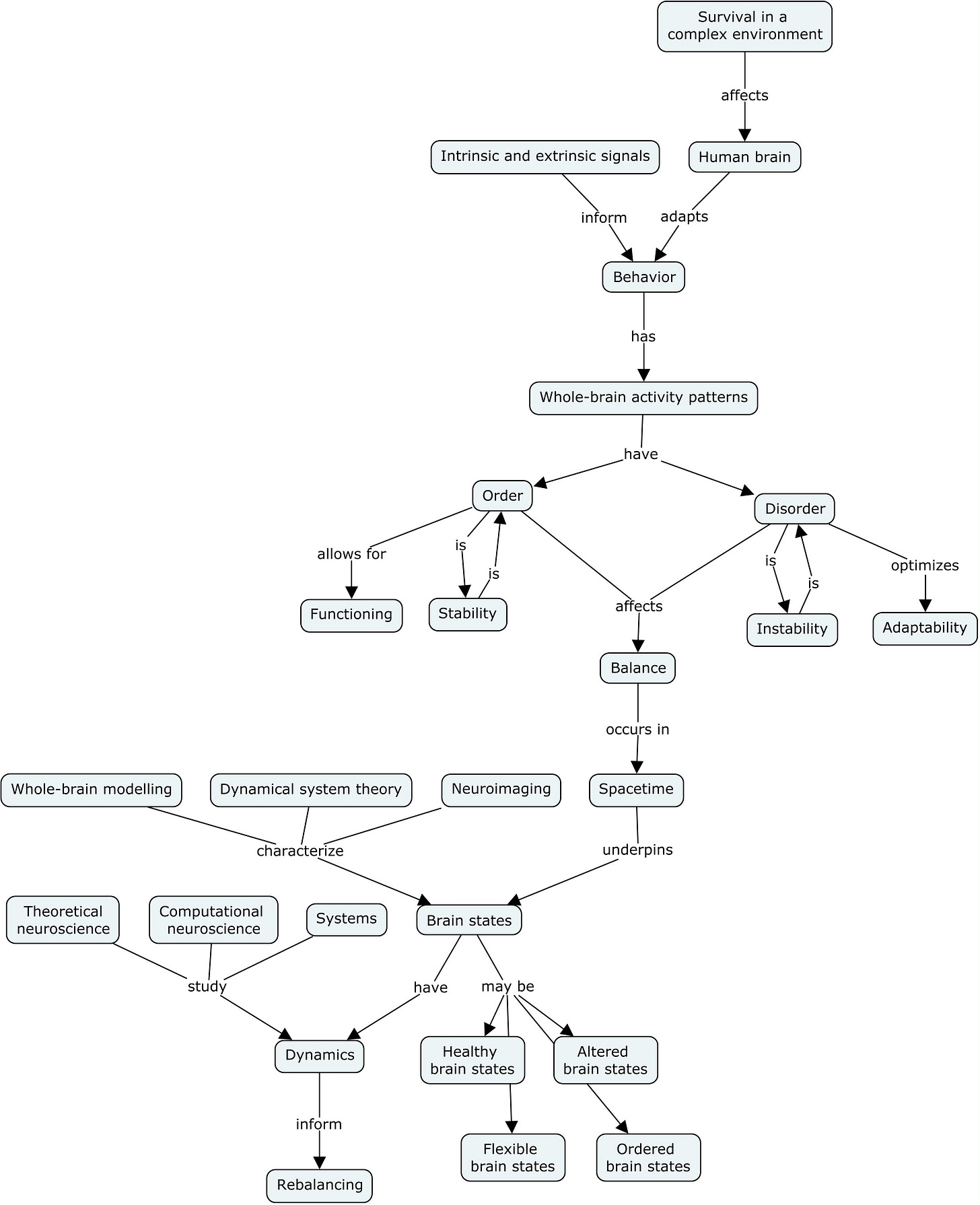
In order to survive in a complex environment, the human brain relies on the ability to flexibly adapt ongoing behaviour according to intrinsic and extrinsic signals. This capability has been linked to specific whole-brain activity patterns whose relative stability (order) allows for consistent functioning, supported by sufficient intrinsic instability needed for optimal adaptability. The emergent, spontaneous balance between order and disorder in brain activity over spacetime underpins distinct brain states.1
Abstract
Introduction
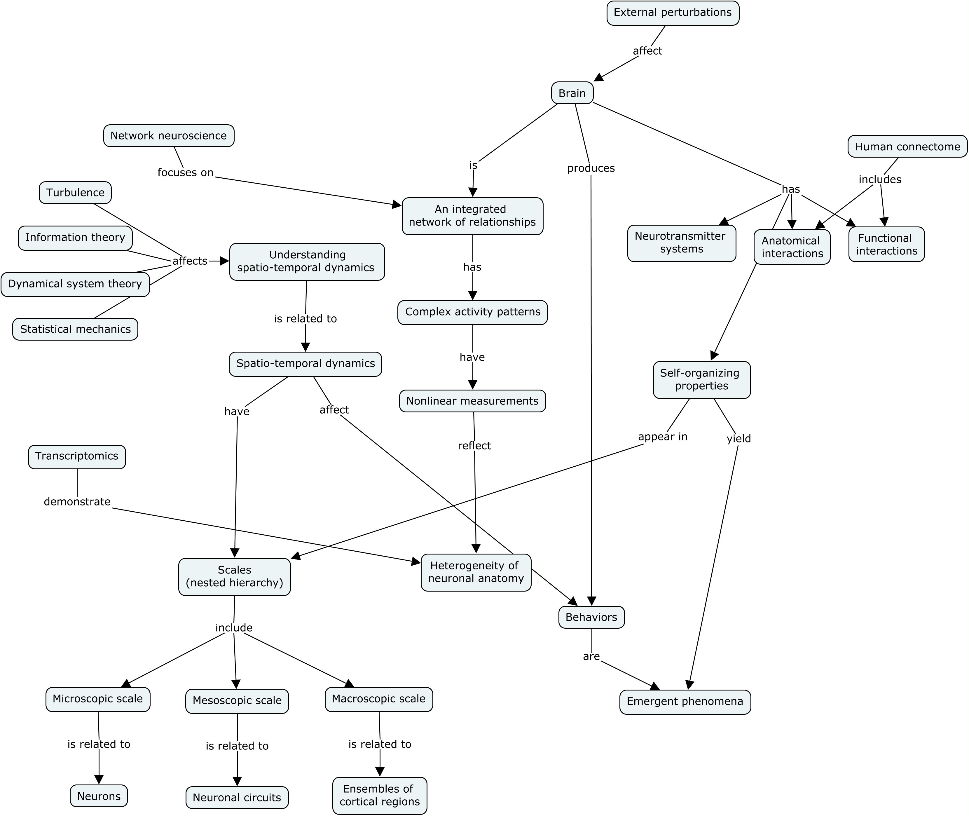
The brain is a hugely complex system, which is able of (re)producing a plethora of behaviours emerging from spatio-temporal dynamics. Consisting of approximately 100 billion neurones with about 100 trillion synapses between them, this dense network of anatomical and functional interactions has been named the human connectome. … this has meant a paradigm shift away from looking at the brain and its function solely in terms of individual neurones or brain regions to a system-based interaction of a multiplicity of interacting units.
Whole-Brain Network Models: From Physics to Bedside
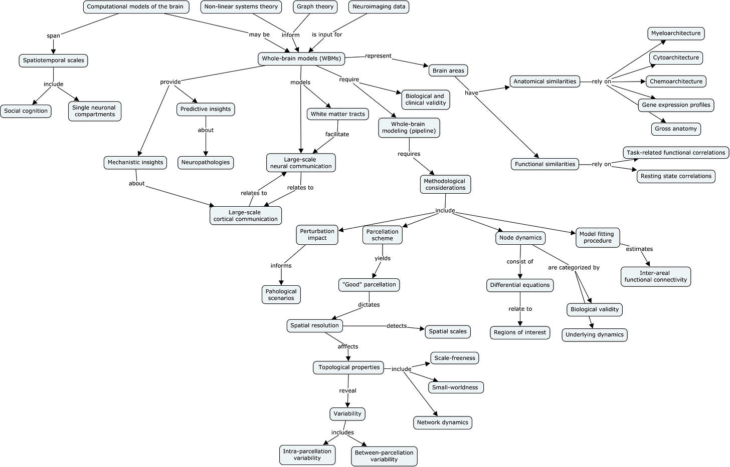
Contemporary computational models of the brain span multiple spatiotemporal scales, from single neuronal compartments to models of social cognition. Each spatial scale comes with its own unique set of promises and challenges. … Whole-brain approaches employ inputs from neuroimaging data and insights from graph theory and non-linear systems theory to model brain-wide dynamics.2
Art: “Whole-brain activity patterns inform AI design”
Vohryzek, Jakub, Joana Cabral, Peter Vuust, Gustavo Deco and Morten L. Kringelbach. “Understanding brain states across spacetime informed by whole-brain modelling.” Philosophical transactions. Series A, Mathematical, physical, and engineering sciences 380 (2022): n. Pag.
Keyword: spatio-temporal dynamics
MeSH - diagnostic imaging
Used for the visualization of an anatomical structure or for the diagnosis of disease
Pathak A, Roy D, Banerjee A. Whole-Brain Network Models: From Physics to Bedside. Front Comput Neurosci. 2022 May 26;16:866517. doi: 10.3389/fncom.2022.866517. PMID: 35694610; PMCID: PMC9180729.
https://www.ncbi.nlm.nih.gov/pmc/articles/PMC9180729/




